
The Sitina S1 Photo: Wenting Zhang |
Here at DPReview, we love DIY photography projects, and one recently came to our attention that we just had to share.
Boston-based engineer and photographer Wenting Zhang has been experimenting with DIY electronics for over a decade and also loves taking photos, so building his own camera was a natural extension of these interests.
“I initially had the idea of building my own camera during middle school. Back then, I wasn’t allowed to use my parents’ camera and couldn’t afford a real camera. I naively thought it would be possible, and cheaper, if I just built one myself,” Zhang told DPReview. His initial attempt didn’t go well, and he eventually saved enough to buy a used Nikon D90, but the itch to build his own camera stayed. Whenever he saw someone posting about a DIY camera project, he thought, “If other people can pull that off, I should be able to as well.”
Zhang says he started the project in 2017, and it’s not finished yet. “Engineers are usually bad at estimating how long things will take. I am probably particularly bad at that. I expected this project to be challenging, so it would take a bit longer, like probably one year. Turned out my estimation was off,” he says.
He makes clear to point out that this is a hobby project, purely for fun, and that his camera isn’t going to achieve the level of image quality found in commercially available products from established companies. Despite that, his project provides a fascinating look into what’s involved in building a camera from the ground up. What’s more, Zhang has open-sourced his entire project on GitLab for anyone else who might want to build upon it.
![]() |
Zhang took this photo with a monochrome version of the Sitina, which uses the same sensor but without the Bayer color filter array. Photo: Wenting Zhang |
Although CMOS has become the dominant sensor technology in consumer cameras, owing to factors like speed, lower power consumption and cost, Zhang’s camera is built around a 10MP Kodak KAI-11000CM CCD sensor with a global electronic shutter, which he selected for a rather pragmatic reason: it was easy to source. “Most manufacturers (like Sony) aren’t going to just sell a sensor to a random hobbyist, so I have to buy whatever is available on eBay. This 10MP CCD turned out to be available,” he explains.
![]() |
Zhang attaches the CCD sensor to his heat sink. Photo: Wenting Zhang |
The choice of sensor has a useful benefit. As he explains in one of his videos, designing and building a mechanical shutter is complicated and beyond his area of expertise, so his DIY design is based on using an electronic shutter. For similar reasons, he chose to use an LCD screen as a viewfinder rather than a prism-based optical design, resulting in a mirrorless camera.
![]() |
Photo captured with the Sitina S1. Photo: Wenting Zhang |
Zhang wanted his design to be compatible with existing lenses. His mirrorless design, with a short flange distance, provided a great deal of flexibility to adapt different lenses to the camera, and he’s currently using E-mount with active electrical contacts.
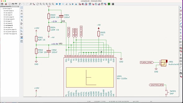
And that’s just the start. Zhang also needed to integrate a CCD signal processor with an ADC (analog to digital converter), a CPU, battery, an LCD screen and buttons. He also designed and built his own circuit board with a power-only USB port, flash sync terminal, power button and SD card slot, and create the software and user interface to tie it all together.
![]() |
In order to build his camera, Zhang had to design and print his own circuit boards. Image: Wenting Zhang |
Finally, everything fits inside a 3D-printed enclosure that, to my eye, looks rather attractive.
As for the camera’s name, the Sitina S1? “I simply put the word ‘silicon’ and ‘retina’ together to form the word ‘sitina’. I don’t have any better ideas of naming the camera model, so I simply call it the ‘Sitina S1’, he explains. “But the name may change in the future if I ever have better ideas.”
Zhang was kind enough to share some photos from his DIY ‘for fun’ camera.
![]() |
![]() |
![]() |
![]() |
![]() |
| Photos: Wenting Zhang |
Now that he’s built his own camera, Zhang has an appreciation for how much work goes into the design, development and optimization of a modern consumer camera. “I would imagine it would take an army of designers and engineers of various disciplines to build a modern consumer camera,” he says. “There are so many different components but few ‘off the shelf’ parts.”
“On top of the hardware, we still have layers of software. There’s no standard camera operating system (like Android or Windows) so each vendor is developing its own OS. On top of the OS, you have image processing algorithms where each vendor probably has their own secret sauce for better color, lower noise, etc. I think it’s quite incredible that camera vendors are able to do all these things in-house.”
Zhang is still working to address issues in his current prototype. “I think in another year or two it could reach a state where it can be a useable and useful camera. I do wish to sell the camera either as a kit people can put together or as an assembled machine. Not for profit, but so people can play with it, and my effort on this project won’t go to waste.”
If you’re curious to learn more about how a camera is built, I encourage you to watch both of Zhang’s videos in their entirety as he goes into great detail about the process. And, if you have the technical skills and interest to try this type of DIY project yourself, his open source project could be invaluable. I’ll be the first to admit it goes beyond my level of engineering know-how, but I would be first in line to order a Sitina camera DIY kit if the opportunity arose.









